一、西双版纳2021年购房政策在西双版纳买房目前不限购,外地人在西双版纳买房不需要特殊的要求。如果是贷款买房,办理住房按揭贷款需要提供:征信报告、银行流水、收入证明。只要符合银行贷款条件基本都可以正常贷款。二、西双版纳买房需要什么条件西双版
2016里约奥运会美国金牌项目 里约奥运会金牌含金量
2016里约奥运会美国金牌项目2016年里约奥运会,即31届奥林匹克运动会上,美国代表队总共获得121枚奖牌,其中包括:金牌46枚、银牌37枚、铜牌38枚。 其中:2016年奥运会获得金牌的具体小项如下:1、女子10米气步枪——斯拉舍
2016里约奥运会美国金牌项目
2016年里约奥运会,即31届奥林匹克运动会上,美国代表队总共获得121枚奖牌,其中包括:金牌46枚、银牌37枚、铜牌38枚。
其中:2016年奥运会获得金牌的具体小项如下:
1、女子10米气步枪——斯拉舍
2、女子400米自由泳——莱德基
3、男子4x100米自由泳接——获奖者:美国男子游泳队
4、男子100米仰泳——获奖者:穆非
5、女子100米蛙泳——获奖者:金
6、女子团体——获奖者:美国女子体操队
7、男子200米蝶泳——获奖者:菲尔普斯
8、男子4x200米自由泳接——获奖者:美国男子游泳队
9、女子200米自由泳——获奖者:莱德基

10、女子个人计时赛——获奖者:阿姆斯特朗
11、女子4x200米自由泳接——获奖者:美国女子游泳队
12、女子78kg——获奖者:哈里森
13、女子个人全能——获奖者:拜尔斯
14、男子200米仰泳——获奖者:墨菲
15、男子200米混合泳——获奖者:菲尔普斯
16、女子100米自由泳——获奖者:曼努埃尔
17、女子铅球——获奖者:卡特
18、女子800米自由泳——获奖者:莱德基
19、女子200米仰泳——获奖者:迪拉多
20、男子50米自由泳——获奖者:埃尔文
21、女子八人单桨有舵手——获奖者:美国女子赛艇队
22、男子跳远——获奖者:亨德森
23、男子4x100米混合泳接——获奖者:美国男子游泳队
24、女子4x100米混合泳接——获奖者:美国女子游泳队
25、混合双打——获奖者:索克/马泰克
26、女子跳马——获奖者:拜尔斯
27、男子三级跳远——获奖者:泰勒
28、女子自由体操——获奖者:拜尔斯
29、女子跳远——获奖者:巴托莱塔
30、女子100米栏——获奖者:布里安娜
31、男子400米栏——获奖者:克莱门特
32、女子自由式摔跤53kg——获奖者:海伦·马洛里斯
33、男子十项全能——获奖者:伊顿
34、男子铅球——获奖者:阔尔斯
35、女子400米栏——获奖者:穆罕默德
36、男子个人——获奖者:菲尔德斯
37、女子——获奖者:美国女子水球队
38、女子4×100米接力——获奖者:美国女子田径队
39、女子铁人三项——获奖者:约根森
40、女子篮球——获奖者:美国女子篮球队
41、男子4×400米接力——获奖者:美国男子接力队
42、男子1500米——获奖者:森特罗维兹
43、女子4×400米接力——获奖者:美国女子接力队
44、男子自由式摔跤97kg——获奖者:斯奈德
45、女子75kg——获奖者:希尔兹
46、男子篮球——获奖者:美国男子篮球队
本届奥运会,美国获得奖牌的总数量在奥运会各参加国中排名第一,
里约奥运会金牌含金量
1、2016里约奥运及残奥委会将颁发逾5130面奖牌,其中重500克的金牌只含6克黄金,占总重量1.2%。
2、 里约奥运奖牌是历届奥运中最环保的奖牌——500克重的金牌中只有6克黄金,主要镀在奖牌表面,其余成分则是循环再用的银,按目前市价,每块金牌价值约587美元。
3、 金牌不含损害生态的水银,纯银则是从回收的旧镜面及废弃X光片提取。负责铸造奖牌事务的贝尔贝特表示,每块奖牌需花48小时打造,由80名工人日以继夜轮班生产。
4、 雕刻师卡内罗讲述奖牌的制作过程,首先由专业雕刻师手工制作模具,再扫描输入计算机,由计算机切割机制作金属模具,然后放在显微镜下仔细检查,再送往铸币厂生产。
相关文章
- 详细阅读
-
5人侠水陆大会副本攻略 侠士水路攻略详细阅读
一、5人侠水陆大会副本攻略1、112、首先创建副本,选择五人模式,人数够了之后可以通过副本官员快速开启副本并且直接传送到副本场景,五人模式每个人要多交纳五万左右,全体交纳完毕,才能快速开启副本。3、2/114、进入副本之后,队伍散开,分开完
-
马自达2身高多少 马自达2报价详细阅读
一、马自达2身高多少1、马自达2身高1.48米2、马自达2的轴距为2490 mm,该车的长宽高分别为3905 mm、1695 mm和1480 mm。3、马自达2是一款小型车,刚上市时受到了很多消费者的欢迎。 4、马自达2外观时尚,价格低廉,
-
军训跳舞是什么舞 军训女孩跳舞意外走红详细阅读
一、军训跳舞是什么舞军训跳舞通常是指军事训练中的一种舞蹈形式,旨在提高士兵的协调性、灵活性和纪律性。这种舞蹈通常包括规范的步伐、动作和编排,以展示军人的统一性和团队精神。具体的舞蹈形式可能因不同国家、不同军种而异,例如中国的军训舞蹈可能包括
-
ss(土星)恶魔城月下夜想曲,高分求教 ss恶魔城月下夜想曲详细阅读
一、ss(土星)恶魔城月下夜想曲,高分求教只有用主角阿鲁卡多才能升级和使用道具,玛丽亚不行。不过可以通过打到boss后留下的血瓶和藏在地图各处的隐藏血瓶来增加hp最大值,虽然不通过数字显示出来,但是你到了后期再回前期的地方打敌人就可以体会到
-
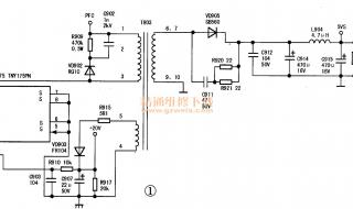
一般led灯电源输出电压不稳定怎么维修 led电源维修详细阅读
一、一般led灯电源输出电压不稳定怎么维修led灯的驱动电源是恒流源,输出的电流是一定的,电压本身就不是定值,在一个范围内。不需要维修。二、led电源电流大了怎么降低电流1、一是恒流控制管外置,这时可加大恒流控制管s极既集成电路的CS端对地
-
体育田径项目都有哪些 田径都有哪些项目啊详细阅读
体育田径项目都有哪些田径运动是指由走、跑、跳跃﹑投掷等运动项目及其由部分项目组成的全能运动项目的总称,径赛项目有短距离跑、中距离跑、长距离跑、跨栏跑、接力跑、障碍跑和竞走;田赛项目有跳高、撑竿跳高、跳远、三级跳远、铅球、铁饼、链球和标枪;全
-
2020年金球奖取消了吗 金球奖2020获奖名单详细阅读
2020年金球奖取消了吗1、2020年金球奖取消了,取消的原因在于,疫情的原因,今年过于特殊,奖项评选的公平性无法得到保证。2、“尤其是在数据统计方面以及各个国家(地区)、各个联赛面对疫情的不同应对方式导致球员面临完全不一样的环境,有的地方
-
泰安天乐城水世界附近有卖泳衣的吗 附近有没有卖泳衣的详细阅读
一、泰安天乐城水世界附近有卖泳衣的吗1.新泰市悦达广场:该购物中心位于天乐城水世界附近,内有一些服装店,可能会出售泳衣。 2.物美超市:位于天乐城水世界对面,可能会有一些泳衣销售。3.奥特莱斯购物中心:该购物中心距离天乐城水世界较远,但专门
-
曼城vs阿森纳阵容 阿森纳曼城历史战绩详细阅读
曼城vs阿森纳阵容1、足总杯第4轮 曼城迎战阿森纳2、曼城首发:18-奥尔特加、82-里科-刘易斯、5-斯通斯、25-阿坎吉、6-阿克、16-罗德里、17-德布劳内、8-京多安、26-马赫雷斯、10-格拉利什、9-哈兰德 3、曼城替补:31
-
邓肯为什么被称为石佛 邓肯外号为什么叫石佛详细阅读
邓肯为什么被称为石佛1、当年马刺双塔时,邓肯是其中一塔。因为他在场上木讷,所以人们以为他是石头,所以叫石塔。2、后来,海军上将退役了,邓肯带领马刺拿了几次冠军,他的能力与影响力已经升级了,有他在一切都可以搞定。于是,联想到万能却内敛的佛祖,
